【喜讯】beat365获批新的《实验动物使用许可证》
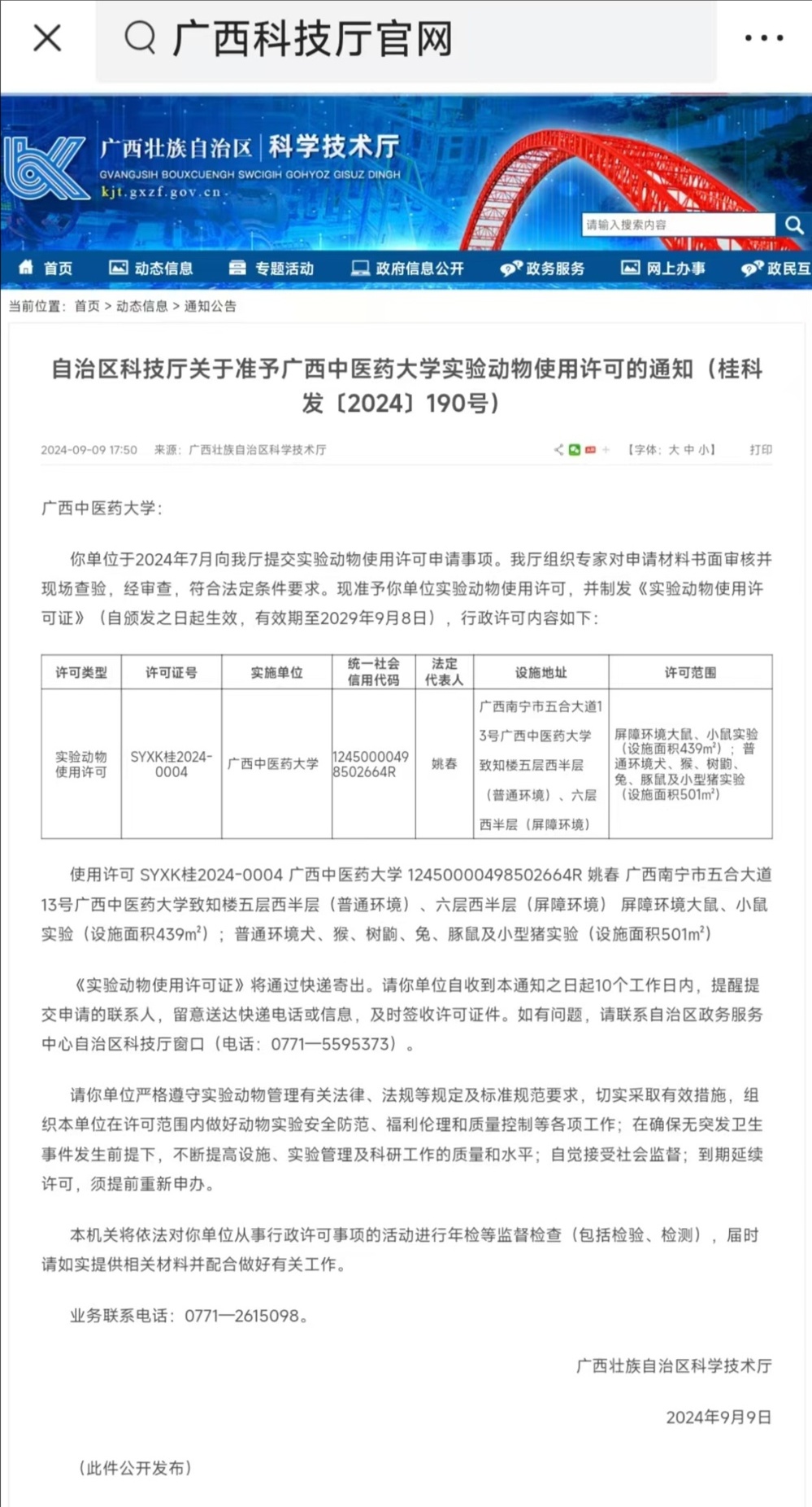
2024年9月9日,广西壮族自治区科学技术厅网站发布了“自治区科技厅关于准予beat365官方网站实验动物使用许可的通知(见下图)”,准予beat365新的实验动物使用许可(许可证号:XYXK桂2024-0004,自颁发之日起生效,有效期至2029年9月8日)。
2024年8月19日,自治区科技厅组织广西实验动物许可审批专家组一行对beat365中医药壮瑶医药研究院实验动物大楼屏障环境、普通环境动物实验设施、人员及质量管理体系文件等进行现场考核查验评审,经严格审评一致同意通过。实验动物使用许可证是使用实验动物进行动物实验的合法凭证,此次beat365实验动物许可证期满换证申请获得新的实验动物使用许可证,标志着beat365实验动物研究平台的规范化和标准化,将有力助推beat365中医药事业高质量发展。

单点登录
账号密码登录