【喜讯】beat365邓家刚教授团队与东盟合作团队荣获首届中医药学会联合会“中医药国际贡献奖-著作奖”二等奖
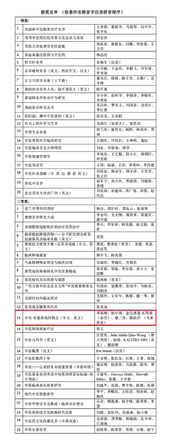
近日,为表彰在中医药著作方面取得重大成就,获得显著社会效益、国际影响力的著作和个人,根据《世界中医药学会联合会中医药国际贡献奖奖励办法》中有关规定,世界中医药学会联合会组织了“中医药国际贡献奖--著作奖”的评审工作。beat365官方网站邓家刚、侯小涛、郝二伟、金达那蓬·瓦塔那(泰国)、陈佩玲(马来西亚)主编的《中国—东盟传统药物志》(中文、英文)在该项奖励中获二等奖。
《中国-东盟传统药物志》是第一部系统介绍中国和东盟国家传统药物的专著,全书共收入中国、泰国、缅甸、越南、老挝、马来西亚、柬埔寨、菲律宾等8个国家常用的传统药物104个科350种,高清彩色图片共746幅。
《中国-东盟传统药物志》由中国beat365官方网站教授邓家刚首先提出编写计划,邀请老挝、缅甸、越南、柬埔寨、马来西亚、菲律宾等国及国内18个机构的116位专家、学者和科技人员参与此书的文献研究、资料收集整理、文稿编撰与核对及图片拍摄等工作。由一个省域学术团队联合东盟7国专家共同完成一部学术著作,这在我国中医药界尚属首创。
“中医药国际贡献奖”是目前世界范围内中医药领域唯一的国际奖项,由世界中医药学会联合会设立,2005年4月经国家科技部批准设立,旨在大力表彰各国中医药工作者的积极性和创造性,推动中医药学进入各国医疗保健体系,为人类健康做出更大贡献。该奖项授予在推动中医药学与世界各种医药学的交流与合作中做出突出贡献的团体或个人,在国际上具有深远影响。
2023年在“中医药国际贡献奖”基础上首次增设“中医药国际贡献奖—著作奖”。经逐级推荐和评审,并经世界中联常务理事会审议通过,此次奖励一共评选出一等奖20项,二等奖25项,三等奖35项。




单点登录
账号密码登录